中国·365英国上市(集团)有限公司公司|官方网站
中国·365英国上市(集团)有限公司公司|官方网站
中国·365英国上市(集团)有限公司公司|官方网站
首页
关于我们
365英国上市官方网站简介
现任领导
机构设置
规章制度
历史沿革
历任领导
校庆专栏
大事记
团队建设
博士后流动站
学科简介
学科带头人
学术机构
学科梯队
研究团队
研究平台
团队队伍
队伍现状
科教精英
教授、研究员
副教授、副研究员
中级职称
荣休教师
研究生教育
导师介绍
培养方案
管理制度
招生信息
文档下载
案例建设
教学工作
旗下产业
专业介绍
培养方案
课程设置
课程与教材建设
实践教学
教学研究
规章制度
文档下载
科研推广
试验示范站
试验示范基地
产业体系
科研推广成果
科研推广项目
论文著作
规章制度
党群工作
党建工作
工会
教代会
员工工作
组织机构
团工委
员工会
员工天地
规章制度
人才招聘
综合服务
公司办公电话
国资文档表格
图书馆
English
快速通道
365英国上市官方网站新闻
通知公告
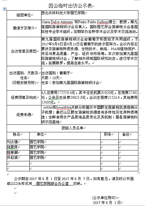
因公临时出访公示
来源:365英国上市官方网站 作者: 发布日期:2017-06-02 浏览次数:
编辑:0 终审:0