
近日,公司茶叶创新团队龚春梅教授课题组在《Cell Reports》发表了题为“CsREV-CsTCP4-CsVND7 module shapes xylem patterns differentially between stem and leaf to enhance tea plant tolerance to drought”的研究论文。公司博士研究生李佳阳和任洁洁为论文共同第一作者,龚春梅教授为通讯作者。
茶树( Camellia sinensis )是我国重要的叶用经济作物。肩负中国名片的茶在促进国家经济增长和对外交流方面发挥着日益重要的作用。位于中国茶区最北缘的陕南茶区,是中国顶级绿茶核心产区,但年降水量季节分布不均使得茶树经常遭受春旱,导致春茶产量和品质下降。因此,探索本土品种的耐旱适生机理势在必行,为陕茶迈入高质量发展轨道至关重要。
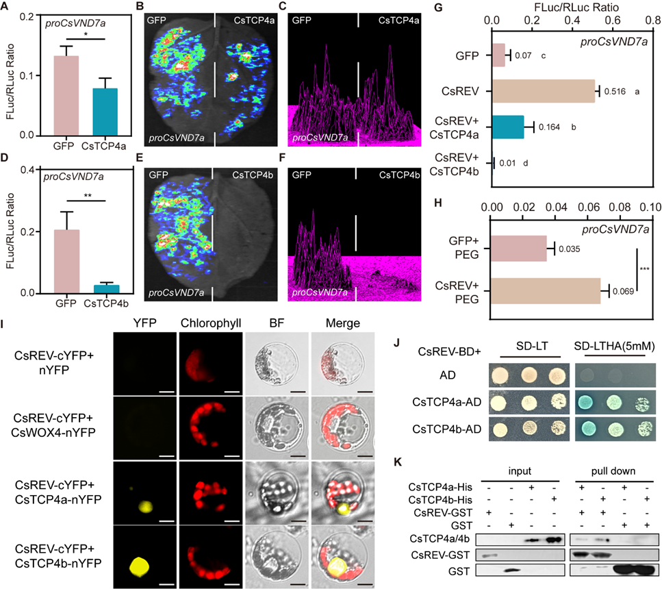
该研究以“陕茶1号”为研究对象,运用细胞生物学、生化与分子生物学、遗传学等手段发现发育相关转录因子CsREV通过差异塑造叶片和茎杆之间的木质部格式共同赋予茶树更强的耐旱性。当干旱发生时,CsREV在叶片中的快速上调会激活 CsVND7a 依赖性的叶脉木质部导管分化。当干旱持续时,茶树叶片中的CsREV还会激活 CsTCP4a 的表达,并进一步与CsTCP4a发生蛋白相互作用,从而减弱CsREV对CsVND7a的转录激活(图1),使叶脉导管分化受阻。同时CsREV通过影响叶片卷曲程度进一步提高耐旱性(图2)。而CsTCP4a 对 CsVND7a 表达的抑制作用在茎中不存在,使得茎木质部导管持续分化并更趋发达利于水分运输。

图1 CsTCP4a通过与CsREV互作抑制其对CsVND7a的转录激活

图2 具有不同卷曲程度茶树品种的耐旱性评价
该研究为理解CsREV如何调节叶脉和茎杆木质部格式提供了一个机制框架,而叶脉的木质部格式又反过来影响植物叶片的向上卷曲,进一步提高了植物的耐旱性。这些发现有助于扩展理解植物耐旱的空间协同机制,为培育和筛选耐旱茶树品种提供有价值的参考依据。
该研究得到了国家自然科学基金面上项目的资助。
原文链接https://doi.org/10.1016/j.celrep.2024.113987