
近日,公司西甜瓜种质资源与遗传育种团队袁黎教授课题组在《Journal of Integrative Plant Biology》(JIPB)期刊在线发表了题为《Highly efficient and genotype-independent genetic transformation and gene editing in watermelon ( Citrullus lanatus ) by utilizing a chimeric ClGRF4-GIF1 gene》的研究论文。
该研究首次利用西瓜内源嵌合基因 ClGRF4-GIF1 将西瓜的遗传转化效率较以前提高了近9倍。突变 ClGRF4 内部miR396的靶向位点,则将遗传转化效率更进一步提高到67.27%。 ClGRF-GIF 结合 CRISPR/Cas9系统,研究者们在西瓜中成功实现高效的基因编辑,并在二倍体水平上获得无籽西瓜。博士生冯琴和硕士生肖玲为共同第一作者。袁黎教授为通讯作者。
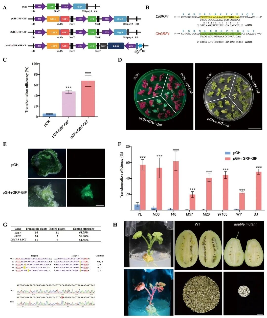
植物遗传转化是基因功能研究的重要工具,同时也是种质创新和农艺性状改良的必要技术手段。西瓜( Citrullus lanatus )是世界第五大消费水果,被誉为“夏季水果之王”,由于其甜美多汁的口感和丰富的营养成分而深受消费者青睐。然而,由于组织培养过程中极低的再生效率,西瓜的遗传转化效率低下一直以来都严重制约着其科学研究和分子育种的进展。近来,在小麦、大麻等物种上的研究表明, GRF4-GIF1 嵌合基因可以极大地提高遗传转化效率,为其他物种中的遗传转化效率优化提供了新思路。
该研究首先从不同实验材料中筛选得到了高再生率的野生西瓜材料TC,并以此为材料获得了阳性转基因植株(转化效率为6.5%)。当使用西瓜内源 ClGRF-GIF 嵌合基因转化TC时,转化效率提高到了47.02%。继续突变 ClGRF4 基因内部的miR396的作用位点得到 ClrGRF-GIF ,该嵌合基因可将遗传转化效率进一步提高至67.27%。鉴于 ClrGRF-GIF 在西瓜遗传转化中的显著效果,研究人员进一步在更多的西瓜材料,包括用传统方法难以转化的材料中测试该系统。令人震惊的是,所有供试材料都在 ClrGRF-GIF 的作用下实现了遗传转化,转化效率平均为19.64%-61.84%。这些供试材料中包括西瓜参考基因组材料97103以及多个用于杂交育种的优良自交系。
研究者继续将 ClGRF-GIF 和基因编辑系统CRIPSR/Cas9整合到一起,成功在西瓜中实现了高效的基因编辑。通过对关键生殖基因的敲除,成功在二倍体水平上获得了无籽西瓜。近期,北京大学现代农公司张华伟教授课题组也报道了拟南芥 AtGRF 和嵌合基因 TaGRF4-OsGIF1 都可以将西瓜遗传转化效率显著提高到28%和13.78%。 ClGRF-GIF 遗传转化系统极大的克服了西瓜遗传转化率低和基因型依赖的技术难题,将为今后的西瓜基因功能研究和分子育种带来巨大的革新。

内源嵌合基因ClGRF-GIF在西瓜中实现了高效、基因型不依赖的遗传转化和基因编辑图
该研究工作得到了365英国上市官方网站引进人才启动经费 (Z1090221008)和杨凌种业重点研发等项目的支持。
原文链接:https://doi.org/10.1111/jipb.13199