
近日,365英国上市官方网站果树逆境生物学团队管清美课题组在植物学顶级期刊《Plant Cell》在线发表了题为“Methylation of a MITE insertion in the MdRFNR1-1 promoter is positively associated with its allelic expression in apple in response to drought stress”的研究论文。该研究揭示了转座子MITE-MdRF1通过影响MdRFNR1-1表达进而调控苹果抗旱的分子机制。
转座子(Transposable element, TE)广泛分布于真核生物基因组中,是一种可移动的DNA单元,通常情况处于沉默状态以维持基因组的稳定性。为了抑制其转座活性,宿主基因组通过RdDM(RNA-directed DNA methylation)途径使其DNA发生甲基化,进而维持转座子的表观沉默。植物基因组中转座子的插入对于植物来说并非都有害处,转座子会引入新的 cis -element或者通过DNA的甲基化,从而产生遗传和表观遗传的变异而产生新的基因表达模式,进而影响植物的生长发育和抗逆性状,例如血橙的红色和玉米的抗旱。因此,转座子并非是junk DNA片段,其对于推动植物的进化起到重要作用。然而,转座子在植物逆境响应中的作用仍知之甚少。 干旱胁迫对于果树的生长发育及果园的生态完整性影响重大,植物通过多种机制应对干旱胁迫,氧化还原途径是植物耐旱机制的重要组成部分。RFNR(Root-type ferredoxin-NADP+ oxidoreductase,根型铁氧还蛋白-NADP+氧化还原酶)被报道参与植物体内的氧化还原平衡,然而其是否参与抗旱还未曾报道,植物 RFNR 是否存在自然变异而影响抗旱并不清楚。


该课题组从PEG模拟干旱处理的RNA-seq数据中发掘到 RFNR1 基因,其表达受PEG诱导表达。鉴于苹果的杂合性,研究人员以GL-3(皇家嘎啦的实生后代,用于苹果转基因的背景材料,二倍体)为研究对象,从中克隆得到苹果 RFNR1 的等位基因 MdRFNR1-1 和 MdRFNR1-2 ,这两个等位基因编码的蛋白具有三个氨基酸的差异,但体外酶活实验和转基因愈伤的PEG处理实验表明其功能并无差异(图1),均能对NADPH起到催化作用及对干旱胁迫起正调控功能。随后,RFNR1的功能在转基因植物中得到验证。

图1. NADPH依赖的MdRFNR1等位基因编码蛋白的酶活性
该研究发现, MdRFNR1 的两个等位基因表达水平存在差异, MdRFNR1-1 的表达水平显著高于 MdRFNR1-2 ,PEG诱导 MdRFNR1-1 表达而非 MdRFNR1-2 。进一步研究发现 MdRFNR1-1 的启动子区域存在MITE的插入,并命名为MITE-MdRF1。GUS实验表明MITE-MdRF1在促进基因表达及干旱胁迫的诱导中起到重要作用(图2)。进一步的实验表明,MITE-MdRF1对于 MdRFNR1-1 的调控在苹果抗旱中起正调控功能。

图2. MITE插入MdRFNR1-1启动子与等位基因的表达和干旱胁迫诱导相关
通过PCR基因分型发现,在检测的371个苹果品种和资源中,有30个苹果种质的 RFNR1 启动子中存在MITE-MdRF1插入。为了进一步确认MITE-MdRF1插入 RFNR1 启动子与苹果自然背景下的耐旱性之间的联系,研究人员挑选了部分种质进行叶片失水处理并测定POD(过氧化物酶)和CAT(过氧化氢酶)活性以及MDA(丙二醛,反应干旱胁迫下细胞完整性)含量。结果表明,在叶片失水处理后, RFNR1 启动子区域含有MITE-MdRF1插入的种质具有更高的POD和CAT活性,以及更低的MDA累积(图3)。

图3. MITE插入不同种质RFNR1启动子与叶片失水下的MDA含量、POD和CAT活性相关
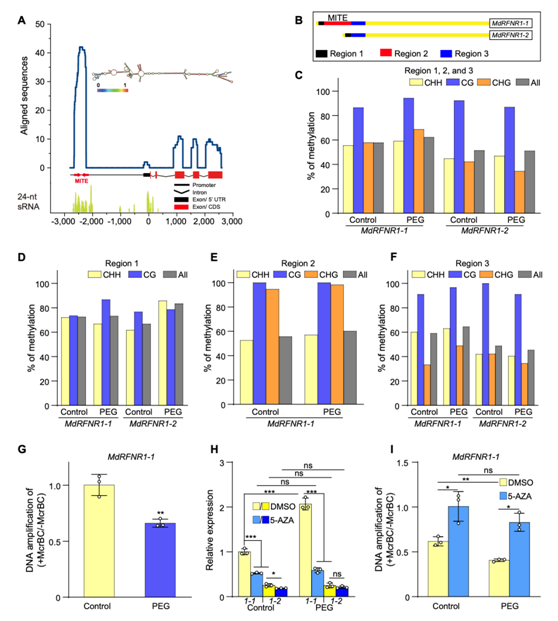
研究进一步表明MITE-MdRF1处具有24-nt sRNA的积累,可能会通过RdDM途径而引起DNA的甲基化,locus-specific BS-seq、McrBC-qPCR及5-AZA(DNA甲基化抑制剂)处理证明MITE-MdRF1发生甲基化,且甲基化程度受PEG模拟干旱诱导(图4)。

图4. MITE-MdRF1的DNA甲基化与MdRFNR1-1响应干旱胁迫正相关
甲基化程度升高通常会抑制基因的表达,而本研究表明甲基化程度与基因表达正相关,基于前人的报道,研究人员对其可能的机制进行了深入研究。SUVH1和SUVH3可作为DNA甲基化识别蛋白,通过招募DNAJ1和DNAJ2蛋白形成蛋白复合体,进而促进基因表达。本研究通过DAP-qPCR及双荧光素酶试验证明苹果中MdSUVH1和MdSUVH3可结合于甲基化MITE-MdRF1,并通过与MdDNAJ1、MdDNAJ2和MdDNAJ5形成蛋白复合体进而激活 MdRFNR1-1 基因的表达(图5)。随后通过转基因植物和苹果愈伤组织证明了MdSUVH1和MdDNAJ1在促进苹果抗旱中的功能。

图5. MdSUVH-MdDNAJ蛋白复合体结合甲基化MITE-MdRF1并激活MdRFNR1-1以响应干旱胁迫
综上所述,该研究揭示了干旱胁迫条件下MITE的插入对 MdRFNR1-1 顺式调节中的作用(图6),并且这项工作提供了一个额外的案例,其中TE插入和DNA甲基化与转录呈正相关。

图6. 调控模块“MdSUVH–MdDNAJ蛋白复合体—MITE-MdRF1—MdRFNR1-1”影响苹果抗旱性的工作模型
博士研究生牛春东、姜丽娟及曹富国为该论文共同第一作者,管清美教授为该论文通讯作者,马锋旺教授及李超教授在本研究中提供了指导与帮助。本研究得到国家自然科学基金(32172530)、深圳市中央引导地方科技发展专项资金(2021SZVUP117)、陕西省科技重大专项(2020zdzx03-01-02)及博士后科学基金(2021M702692)的资助。
文章链接:https://doi.org/10.1093/plcell/koac220