
近日, Plant Biotechnology Journal 在线发表了由365英国上市官方网站王跃进教授课题组撰写的“VqERF1B-VqERF062- VqNSTS2 transcriptional cascade enhances stilbene biosynthesis and resistance to powdery mildew in grape”论文。依据前期在中国野生毛葡萄‘丹凤-2’中通过转录组数据分析发现的一个新的基因 VqNSTS2 ,此项研究对VqNSTS2结构特征分析,瞬时转入模式植物烟草中检测到其表达芪类产物以及其在‘丹凤-2’人工接种葡萄白粉病菌条件下表达了抗病性;将中国野生葡萄芪合酶基因 VqNSTS2 稳定转化至拟南芥和感病葡萄中,在拟南芥接种白粉病菌后,发现了VqNSTS2在白粉菌入侵时通过聚集到真菌孢子的吸器处,阻止孢子进一步入侵从而增强植株对白粉菌的抗性。通过多种体内、体外互作方法研究,揭示了VqERF062除了能自身形成同源二聚体外,还可与VqERF1B形成异源二聚体,协同促进对 VqNSTS2 的转录调控,增强葡萄对白粉病的抗性。该研究成果揭示了中国野生毛葡萄VqERF1B-VqERF062蛋白复合体增强 VqNSTS2 的表达及其调控葡萄抗白粉病的分子机制,为葡萄抗病分子育种提供了重要的基因资源和理论基础,对推动葡萄抗病品种培育具有重要意义。

葡萄是跨越全球南北的重要经济果树,生产上葡萄白粉病是严重危害葡萄生长发育的重要真菌病害。该病是由葡萄钩丝壳菌( Erysiphe necator )引起,对葡萄产业造成了严重的产量与经济损失,生产上多用化学药剂喷施防治该病。实践证明,抗病育种是解决葡萄抗白粉病的有效途径,中国野生毛葡萄‘丹凤-2’( Vitis quinquangularis accession ‘Danfeng-2’)是抗白粉病的葡萄野生种质资源且芪类物质含量高(Shi al. 2014)。前人研究证明,葡萄中的芪类物质不仅具有植保素的抗病作用,而且对人体健康有益(Janget al. 1997)。因此,关于芪类物质合成的关键酶-芪合成酶(stilbene synthase;STS)及其调控路径,服务葡萄抗病育种的研究至关重要。大量研究发现,当葡萄遭受白粉菌入侵时,会激发一系列免疫反应,如大量积累的胼胝质、H2O2和芪类物质,同时还会出现过敏性细胞坏死等现象(Li et al. 2025; Yin et al. 2022; Hu et al. 2021; Qiu et al. 2015; Ramming et al. 2010)。基于此,深入探究芪类物质合成的关键酶——芪合成酶(stilbene synthase;STS)及其调控路径在葡萄抗病过程中的作用具有重要的意义。公司王跃进教授课题组揭示了中国野生毛葡萄‘丹凤-2’中VqERF1B-VqERF062- VqNSTS2 转录级联模块增强葡萄对白粉病抗性的抗病模型,为葡萄抗病分子育种提供了新视角和新思路。全文主要研究结果如下:
1. VqNSTS2 结构特征及其在拟南芥中包裹真菌孢子吸器阻止病原菌入侵
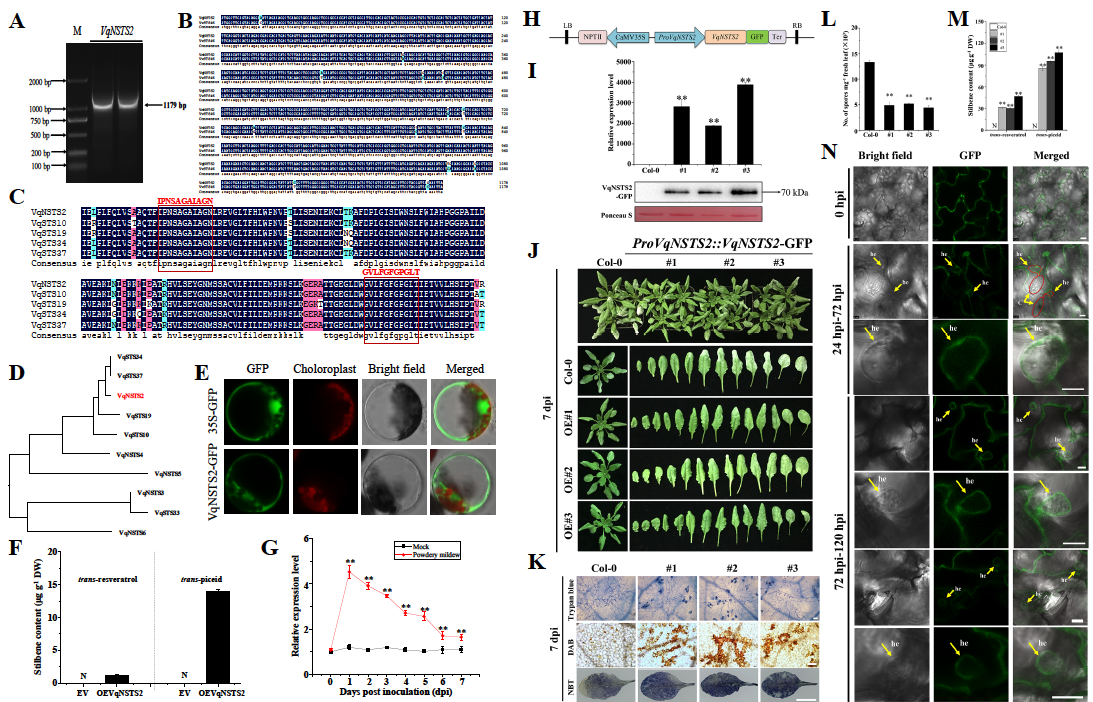
新基因 VqNSTS2 结构特征分析,瞬时转入模式植物烟草中检测到其表达芪类产物,在'丹凤-2’人工接种白粉病菌后表达了抗病性(图1A-G);拟南芥作为本身不含芪类物质的植物,是研究芪合成酶基因功能的理想选择。研究者将前期筛选获得的中国野生毛葡萄中 VqNSTS2 基因转入拟南芥中进行抗病功能研究。在接种拟南芥白粉菌( Golovinomyces cichoracearum )后, ProVqNSTS 2 ::VqNSTS2稳定转化的拟南芥植株出现过敏性细胞坏死现象并积累较多的H2O2,同时检测到芪类物质的合成(图1H-M);特别是通过激光共聚焦显微镜观察发现,芪合成酶VqNSTS2经囊泡转运至拟南芥白粉病菌孢子的吸器处,包裹吸器形成吸器鞘,从而抵抗阻挡白粉菌的入侵(图1N)。上述结果表明,VqNSTS2可通过促进芪类物质积累和包裹真菌孢子吸器增强植物对白粉菌的抗性。

图1 VqNSTS2 基因增强植株对白粉菌的抗性
2. VqNSTS2 增强葡萄对白粉病的抗性
为进一步研究新基因 VqNSTS2 的抗病功能,研究者利用农杆菌介导的转基因再生体系,将 VqNSTS2 转入不抗病的欧洲葡萄品种‘无核白’中,获得了VqNSTS2穏转过表达的转基因葡萄株系,在人工接种葡萄白粉病菌后发现,转基因葡萄植株中芪类物质含量显著增加,而且促进了防御相关基因的表达,最终增强葡萄了对白粉病的抗性(图2A-I)。与之相反,利用RANi技术在中国野生毛葡萄‘丹凤-2’中瞬时沉默 VqNSTS2 ,接种白粉菌后发现芪类物质含量、防御相关基因的表达等均显著低于对照,孢子数显著高于对照,说明 VqNSTS2 被干扰后的葡萄叶片对白粉菌的敏感性增强(图2J-P)。以上结果表明, VqNSTS2 应答白粉病菌后,可以通过促进芪类物质的积累和防御相关基因的表达增强葡萄对白粉病的抗性。

图2 VqNSTS2 基因增强对葡萄白粉菌的抗性
3. VqERF062激活 VqNSTS2 的表达,促进芪类物质的积累
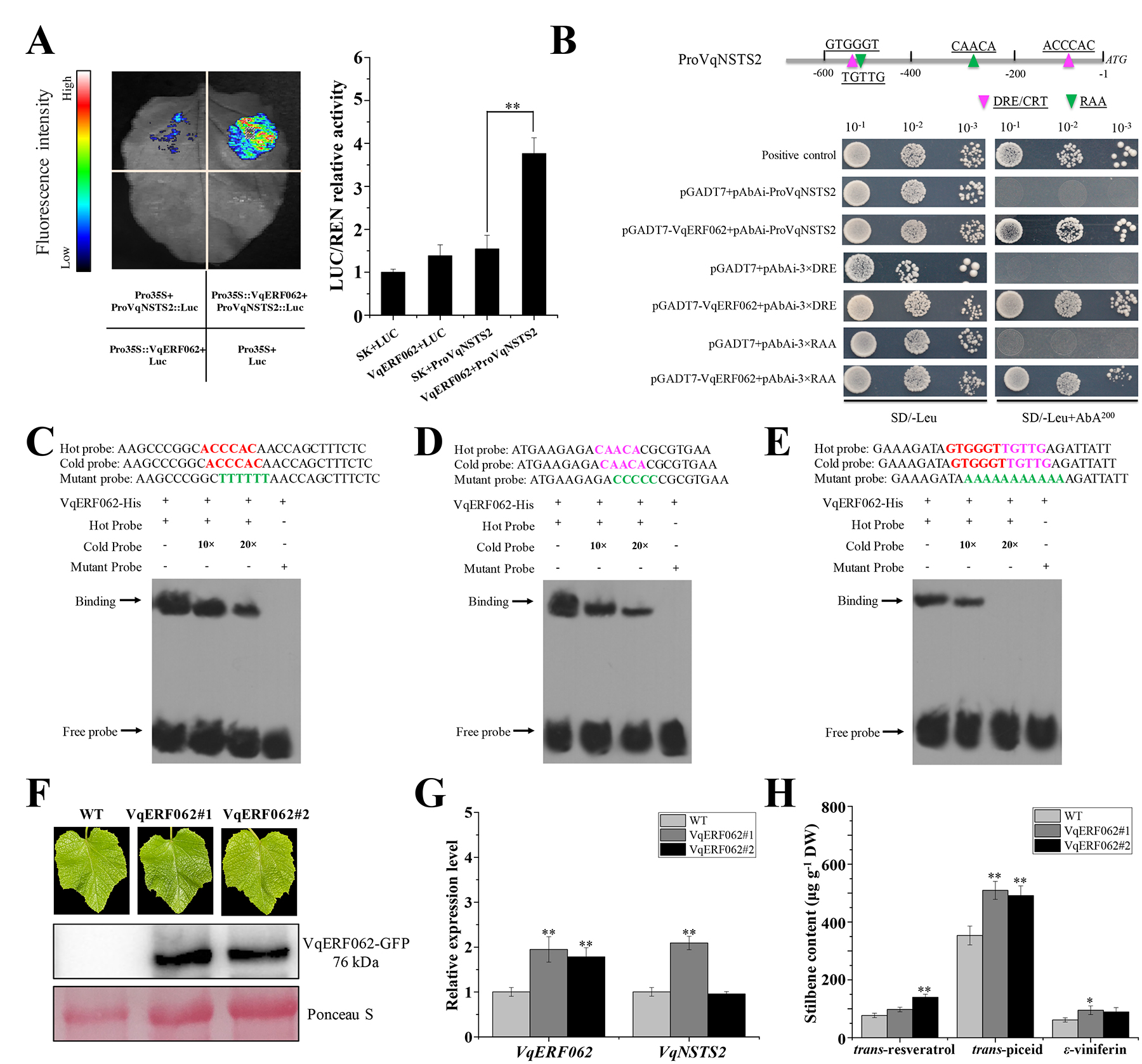
基于葡萄叶片接菌前后的转录组数据,通过共表达分析,筛选获得一个可能参与调控 VqNSTS2 表达的ERF转录因子VqERF062。为了证实VqERF062对 VqNSTS2 的调控关系,研究者利用Y1H、LUC和EMSA实验证明了VqERF062可以直接结合 VqNSTS2 启动子上的DRE和RAA元件,激活 VqNSTS2 基因的表达(图3A-E)。此外,研究者在‘丹凤-2’叶片中瞬时表达VqERF062,通过检测 VqNSTS2 基因的表达和芪类物质的含量,进一步证明了VqERF062可以激活 VqNSTS2 基因的表达从而产生更多的芪类物质(图3F-H)。以上结果表明,VqERF062直接结合 VqNSTS2 启动子上的DRE和RAA元件,激活 VqNSTS2 的表达促进芪类物质的积累。

图3 VqERF062促进 VqNSTS 2 的表达和芪类物质的积累
4. VqERF062增强对葡萄白粉菌的抗性
为进一步探究VqERF062在抗白粉病过程中的作用,研究者采用农杆菌介导的葡萄遗传转化,创制了VqERF062的稳定过表达和干扰株系(图4A-F)。结果发现,在VqERF062过表达株系中, STS 的表达量显著增加,反之在干扰株系中 STS 的表达量降低。随后,研究者对VqERF062转基因葡萄株系接种葡萄白粉菌,发现VqERF062过表达株系积累了较多的芪类物质,表现了更为明显的过敏性细胞坏死现象,防御相关基因显著上调表达,而且真菌孢子数显著降低、菌丝生长缓慢(图4L-R)。但是在干扰株系中却出现相反的结果(图4L-R)。以上结果表明, VqERF062 可以通过促进芪类物质的积累和防御相关基因的表达增强葡萄对白粉菌的抗性。

图4 Vq ERF 062 增强葡萄对白粉菌的抗性
5. VqERF1B-VqERF062蛋白复合体协同正向调控 VqNSTS2 的表达
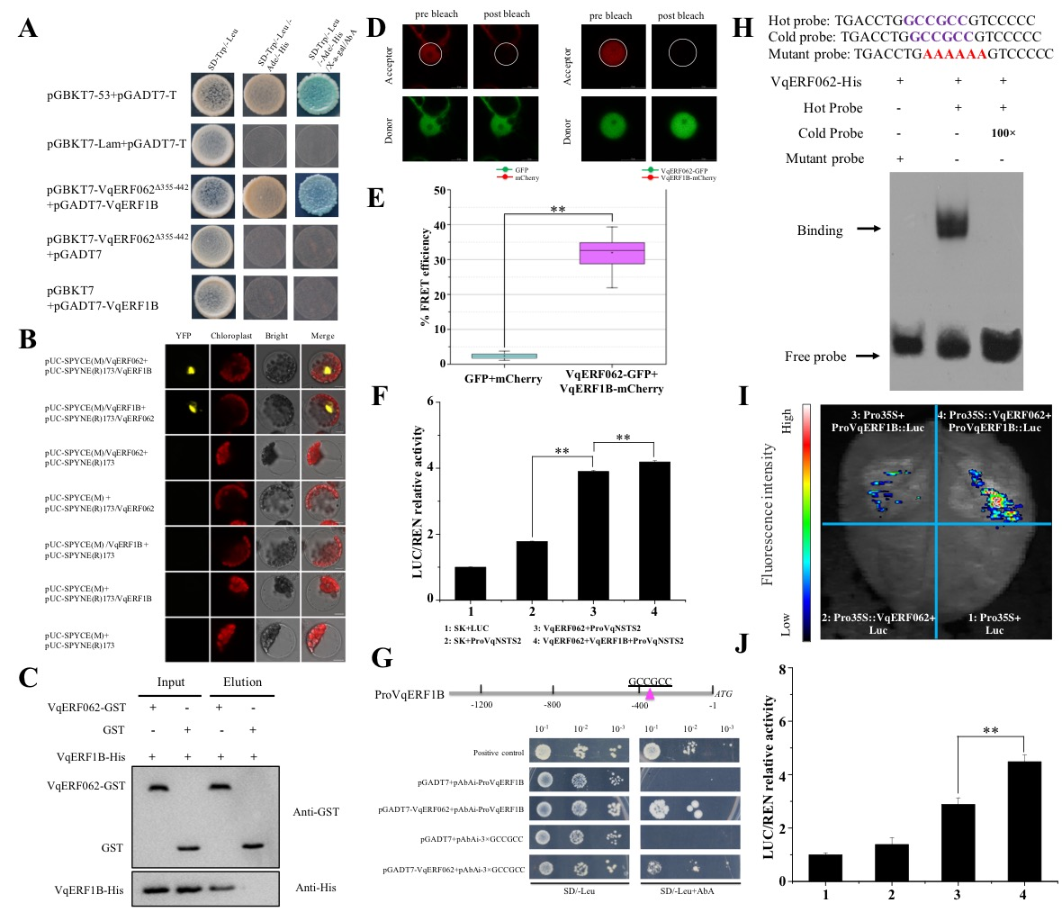
为进一步探究VqERF062- VqNSTS 2 参与调控植物对白粉菌抗性的调控机制,研究者利用在线分析工具VTCdb(https://arxiv.org/abs/1305.2083v1)预测了VqERF062的候选互作蛋白。进一步通过Y2H、Co-IP、Pull-down和FRET实验证明了VqERF062可以与VqERF1B发生互作(图5A-E)。为了探究VqERF062与VqERF1B互作后是否对 VqNSTS 2 的调控产生了影响,研究者利用双荧光素酶试验,发现VqERF062与VqERF1B互作后促进了对 VqNSTS 2 的调控表达(图5F)。为进一步深入研究VqERF062与VqERF1B之间的关系,研究者克隆了 VqERF1B 的启动子序列,发现在 VqERF1B 的启动子上存在ERF的结合位点,GCC-box(图5G)。因此,研究者利用Y1H、EMSA和LUC实验研究了VqERF062是否直接调控 VqERF1B 的表达。结果表明VqERF062可以直接结合 VqERF1B 的启动子上的GCC-box元件(图5G-J)。此外,为了探究VqERF062是否可以以同源二聚体的蛋白形式发挥转录调控功能,研究者进行了Y2H、Co-IP和Pull-down实验,结果表明VqERF062可以与自身发生互作形成同源二聚体。以上结果表明,VqERF062以成同源二聚体以及VqERF062-VqERF1B蛋白复合体协同调控 VqNSTS2 基因的表达。

图5 VqERF1B-VqERF062蛋白复合体协同调控 VqNSTS2 基因的表达
这项研究展现了VqERF1B-VqERF062- VqNSTS 2 级联模块在促进芪类物质积累及增强葡萄抗白粉病抗性的关键作用,揭示了中国野生毛葡萄抗白粉病的分子机制,为研究多年生果树抗病性提供了依据,研究结果为葡萄抗病育种提供了重要的基因资源和理论基础。

图6 VqERF1B-VqERF062- VqNSTS2 转录级联模块增强芪类物质合成与抗白粉病的分子机理
365英国上市官方网站已毕业博士研究生闫朝辉(现为昆明理工大学现代农业工程公司教师)和刘婉迪博士为论文共同第一作者,王跃进教授和刘国甜副教授为论文共同通讯作者。已毕业博士研究生李瑞民参与了该研究工作。本研究得到了国家自然科学基金面上项目(32272667)的资助。
论文连接:https://onlinelibrary.wiley.com/doi/10.1111/pbi.70041