
近日,公司葡萄种质资源与遗传育种研究团队徐炎教授课题组在国际知名期刊New Phytologist上发表了题为“ Plasmopara viticola effector PvCRN20 represses the import of VvDEG5 into chloroplasts to suppress immunity in grapevine”的研究论文,揭示了葡萄霜霉菌分泌的胞内效应因子PvCRN20通过阻止葡萄宿主中的VvDEG5蛋白进入叶绿体以干扰叶绿体介导的防御反应,从而促进葡萄霜霉菌的侵染机理。

葡萄( Vitis vinifera L.)作为全球重要水果,其果实多汁、美味,并具有助消化、抗衰老、软化血管等作用。我国是世界最大的鲜食葡萄生产国和消费国,近20年来,随着葡萄育种、栽培及管理技术的提高,加上葡萄生产相对较高的经济收益吸引,我国葡萄种植已由传统的优势产区发展到全国各省区都有种植,特别是南方产区葡萄的种植面积增长较快。随着全球气候变暖,由葡萄霜霉菌( Plasmopara viticola )引起的葡萄霜霉病(Grapevine downy mildew)对全球葡萄产业可持续发展构成严重威胁。因此,深入了解葡萄霜霉菌的致病机理,解析病原菌与寄主互作的分子机制,对培育抗霜霉病的葡萄品种和霜霉病的科学防治具有重要意义。
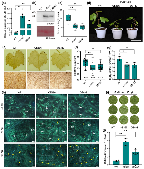
本研究发现了葡萄霜霉菌分泌的胞内效应因子PvCRN20是一个重要的致病因子,能够抑制INF1-和Bax-诱导的细胞死亡,并促进病原菌侵染。进一步研究发现PvCRN20能够在植物细胞质中与叶绿体蛋白酶DEG5互作,但不与其位于叶绿体中的互作蛋白DEG8相互作用。

图1 过表达PvCRN20促进葡萄霜霉菌的侵染定殖
通过Y3H、LCI和叶绿体蛋白分离试验证明PvCRN20阻止DEG5进入叶绿体,进而干扰了DEG5与DEG8的互作。过表达VvDEG5和VvDEG8可诱导ROS积累,增强葡萄对葡萄霜霉菌的抗性,而敲除VvDEG8可抑制ROS的产生,促进葡萄霜霉菌的定植。VvDEG5和VvDEG8在烟草中的异位表达促进了叶绿体源的ROS积累,而共表达PvCRN20抵消了VvDEG5的这种促进作用。虽然PvCRN20位于细胞核和细胞质中,但只有细胞质中的PvCRN20抑制植物免疫并促进病原菌侵染。
该研究揭示了PvCRN20抑制细胞死亡和促进病原菌侵染依赖细胞质定位,而PvCRN20通过与寄主葡萄DEG5蛋白互作并改变其定位以促进葡萄霜霉菌的侵染,研究结果表明葡萄霜霉菌效应因子作用于寄主免疫的方式复杂多样,解析了葡萄霜霉菌效应因子抑制葡萄叶绿体防御的新机制,丰富了葡萄霜霉菌与寄主互作的理论基础,也为葡萄霜霉病抗性育种提供了理论依据。

图2 PvCRN20操控葡萄寄主免疫反应工作模式图
公司葡萄种质资源与遗传育种研究团队徐炎教授和刘国甜副教授为本文通讯作者,公司博士后付晴晴、西昌公司陈婷婷副教授和公司已毕业硕士研究生王韫镭为论文共同第一作者,该项目得到了国家自然科学基金的资助。