
盐胁迫会限制作物的生长,对作物的产量和品质造成不利影响。谷胱甘肽-S-转移酶(Glutathione S-transferase,GST)是植物中一种重要的多功能蛋白,在促进植物的生长、参与次生代谢物合成以及抵御各类逆境胁迫中发挥重要功能。木质素是植物木质部次生细胞壁的主要成分之一,在植物生长、发育和抗盐胁迫中也起着重要作用。然而,关于GST和木质素在盐胁迫下的相互作用机制尚不清楚。
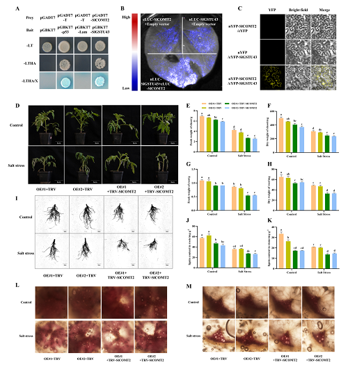
近日,胡晓辉教授团队在 Plant Physiology 杂志在线发表了题为“ A glutathione S-transferase regulates lignin biosynthesis and enhances salt tolerance in tomato ”的研究论文。该研究发现400 mM NaCl胁迫显著诱导了野生型番茄根部 SlGSTU43 的表达。过表达 SlGSTU43 通过清除活性氧增强了番茄幼苗在盐胁迫下的抗性,而 SlGSTU43 突变体则表现出相反表型。利用RNA-seq进一步研究发现,过表达 SlGSTU43 会影响木质素生物合成相关基因的表达,SlGSTU43可以通过与木质素生物合成的关键酶SlCOMT2相互作用来调节番茄中的木质素含量,并在NaCl胁迫下促进番茄植株的生长(图1)。此外,SlMYB71和SlWRKY8这两个转录因子能够相互作用,并结合 SlGSTU43 的启动子来增强其表达。在野生型番茄中单独或共同沉默 SlMYB71 和 SlWRKY8 ,番茄幼苗都表现出对NaCl胁迫的不耐受性,并且GST活性和木质素含量都会降低。

图1 SlGSTU43和SlCOMT2相互作用增加木质素含量和促进植株生长
综上, SlMYB71 和 SlWRKY8 共同作用促进 SlGSTU43 的表达,增强番茄幼苗清除ROS的能力。同时,SlGSTU43和SlCOMT2相互作用增强番茄木质素的生物合成,从而促进番茄植株生长,最终提高番茄的耐盐性(图2)。该研究为拓展GST的功能提供新的见解。

图2 SlGSTU43 调节番茄耐盐性的机制
硕士研究生袁路乔(已毕业)和党娇为论文第一作者,中国科公司分子植物科学卓越创新中心博士后张政达(已毕业博士生)和胡晓辉教授为共同通讯作者。该研究得到国家大宗蔬菜产业技术体系(CARS-23-D06)、陕西省重点研发计划项目(2022ZDLNY03-11)等项目的资助。
原文链接:https://doi.org/10.1093/plphys/kiae504