
12月24日,公司管清美教授和马锋旺教授团队在国际著名期刊 Developmental Cell 上发表了题为“Natural variation in an HD-ZIP factor identifies its role in controlling apple leaf cuticular wax deposition”的研究论文,揭示了苹果叶片表皮蜡质沉积的调控机制。植物表皮蜡质是环境与植物之间的主要界面。表皮蜡质广泛存在于茎、叶、花和果实等组织,在植物表面具有晶体结构,并随着植物的年龄、环境和发育期而变化,因此在植物生长、发育和抗逆性中起着至关重要的作用。表皮蜡质可以阻止植物叶片的非气孔性水分散失,防止植物与病原体和紫外线辐射的直接接触。
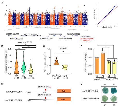
通过全基因组关联研究(GWAS),该研究鉴定出调控苹果叶片表皮蜡质的基因 MdHDG5 。 HDG5 启动子上的A-to-G单核苷酸多态性(SNP)与 HDG5 的表达水平和二十六烷醇含量(叶片表皮蜡质的一种成分)有关。

图1 HDG5启动子的自然变异与HDG5转录水平和叶片二十六烷醇含量有关
进一步研究表明,在蜡质含量较低的苹果种质中, HDG5 启动子中的G型SNP为MYB62提供了结合位点,从而抑制了 HDG5 的转录;同时,MIEL1、PIAL2和HDG5能够形成复合体,其中PIAL2通过促进HDG5的SUMO化水平增强其蛋白稳定性,而高转录水平的MIEL1则通过泛素化途径使PIAL2和HDG5的降解较多。这两种调控作用(转录调控和翻译后调控)共同导致了较低的HDG5蛋白水平,从而使叶片表皮蜡质沉积较少,水分散失速率较快。相反,在蜡质含量较高的种质中, HDG5 启动子的A型SNP阻止了MYB62的结合,从而提高了 HDG5 的表达水平;此外,低转录水平的MIEL1减少了HDG5和PIAL2的降解,导致HDG5和PIAL2的蛋白水平增加,同时更多的PIAL2稳定了HDG5蛋白。这两种调控作用共同导致了较高的HDG5蛋白水平,进而促进了叶片表皮蜡质的沉积,有效防止了水分散失。本研究为苹果叶片表皮蜡质含量的自然变化提供了重要的遗传见解,并揭示了植物通过复杂的调控机制来适应环境胁迫,其中蜡质在维持水分平衡方面发挥着至关重要的作用。

图2 HDG5的自然变异及其蛋白复合体调控苹果叶片表皮蜡质沉积的分子机制模式图
博士生曹富国(已毕业)和硕士生钱谦为论文共同第一作者,管清美教授和马锋旺教授为共同通讯作者。该研究得到了国家自然科学基金(32172530、32325045、32202459)、陕西省科技专项(2020zdzx03-01-02)、新疆苹果研究体系(XJLGCYJSTX04-2024)和新疆生产建设兵团科技计划项目(2024DA010)的联合资助,同时本研究也得到了365英国上市官方网站高性能计算平台和作物抗逆与高效生产全国重点实验室简利茹老师的大力支持。
原文链接:https://www.cell.com/developmental-cell/abstract/S1534-5807(24)00723-8